| [ 索引号 ] | 115002347365678786/2026-00022 | [ 发文字号 ] | |
| [ 主题分类 ] | 市场监管、安全生产监管 | [ 体裁分类 ] | 行政执法 |
| [ 发布机构 ] | 开州区应急局 | [ 有效性 ] | |
| [ 成文日期 ] | 2026-04-01 | [ 发布日期 ] | 2026-04-01 |
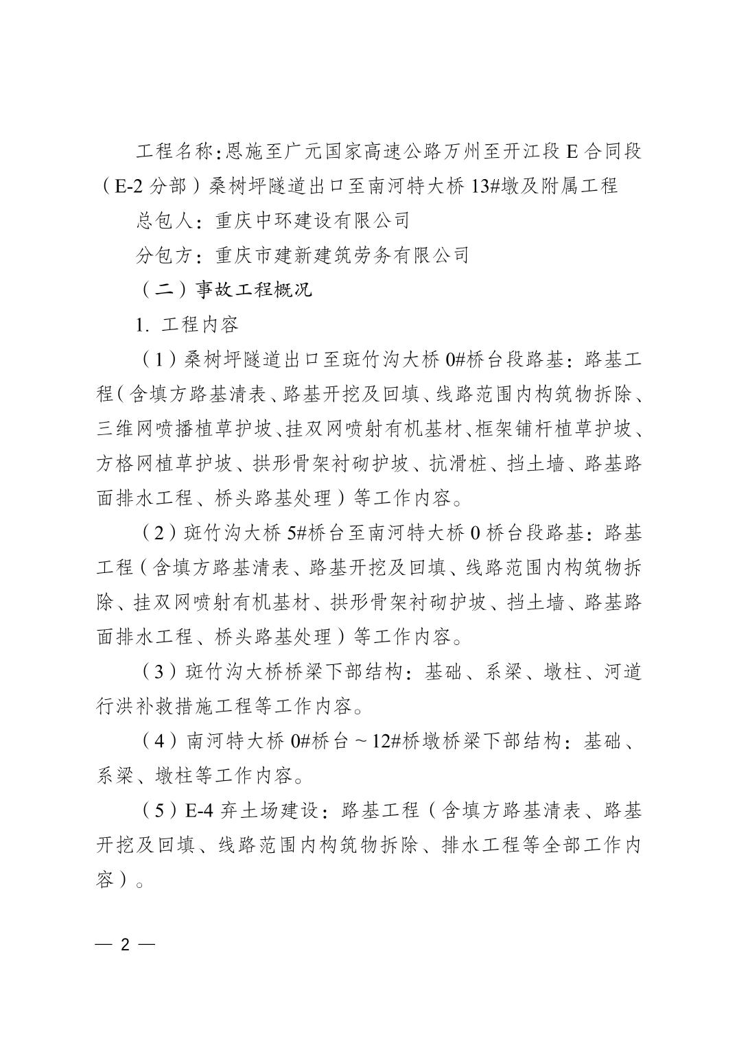
重庆开州重庆市建新建筑劳务有限公司“8·28”一般高处坠落事故调查报告
您当前的位置:首页 >政务公开 >法定主动公开内容 >应急管理 >灾害事故调查评估-调查报告
| [ 索引号 ] | 115002347365678786/2026-00022 | [ 发文字号 ] | |
| [ 主题分类 ] | 市场监管、安全生产监管 | [ 体裁分类 ] | 行政执法 |
| [ 发布机构 ] | 开州区应急局 | [ 有效性 ] | |
| [ 成文日期 ] | 2026-04-01 | [ 发布日期 ] | 2026-04-01 |
重庆开州重庆市建新建筑劳务有限公司“8·28”一般高处坠落事故调查报告
市政府部门网站
区县政府网站
开州区部门镇街网站
新闻媒体网站